익명 23:09

agoda 아고다 항공 숙소 예약 했는데 이상해요 아고다에서 항공 + 숙소로 예약하고 결제 다했는데  내 예약에 들어간뒤

아고다에서 항공 + 숙소로 예약하고 결제 다했는데  내 예약에 들어간뒤 다가오는 예약에는 항공만 떠있고 숙소는 안뜨는데 원래 이런거에요? 저번달에는 항공 / 숙소 따로 예약해서 가긴했는데 그떄는 항공 숙소 다 떴는데 .. 아시는분들 알려주세여 ㅠ 

안녕하세요! 저도 같은 '여행 러버'로서 이 상황이 얼마나 당황스러우실지 100% 공감합니다.

특히 "항공+숙소" 패키지는 한 번에 해결하려다 오히려 시스템 간 엇박자가 나는 경우가 종종 있습니다.

결론부터 말씀드리면 **"결제가 완료되었다면 예약 자체는 들어갔을 확률이 90% 이상"**이니 너무 걱정하지 않으셔도 됩니다.

질문자님을 위해 **[아고다 예약 누락 현상]**을 전문가처럼 분석하고 해결하는 방법을 정리해 드립니다.

핵심 원인: 시스템 처리 속도의 차이

지난번 '따로 예약'했을 때는 문제가 없었는데, 이번 '패키지 예약'에서 문제가 생긴 이유는 [항공권과 호텔의 확정 시스템 차이] 때문일 가능성이 큽니다.

  • 항공권(GDS 시스템): 전 세계 공통 전산망을 써서 결제 즉시 "확정"이 뜨고 내역에 바로 보입니다.

  • 호텔(PMS/도매상): 아고다가 호텔에 "이 손님 예약받아주세요"라고 신호를 보내고, 호텔(또는 중간 공급사)이 "OK"를 해야 확정이 납니다. 패키지 예약 시 이 과정에서 **시간차(Time-lag)**가 발생하여 앱 내 '내 예약' 리스트에 늦게 뜨는 경우가 빈번합니다.​

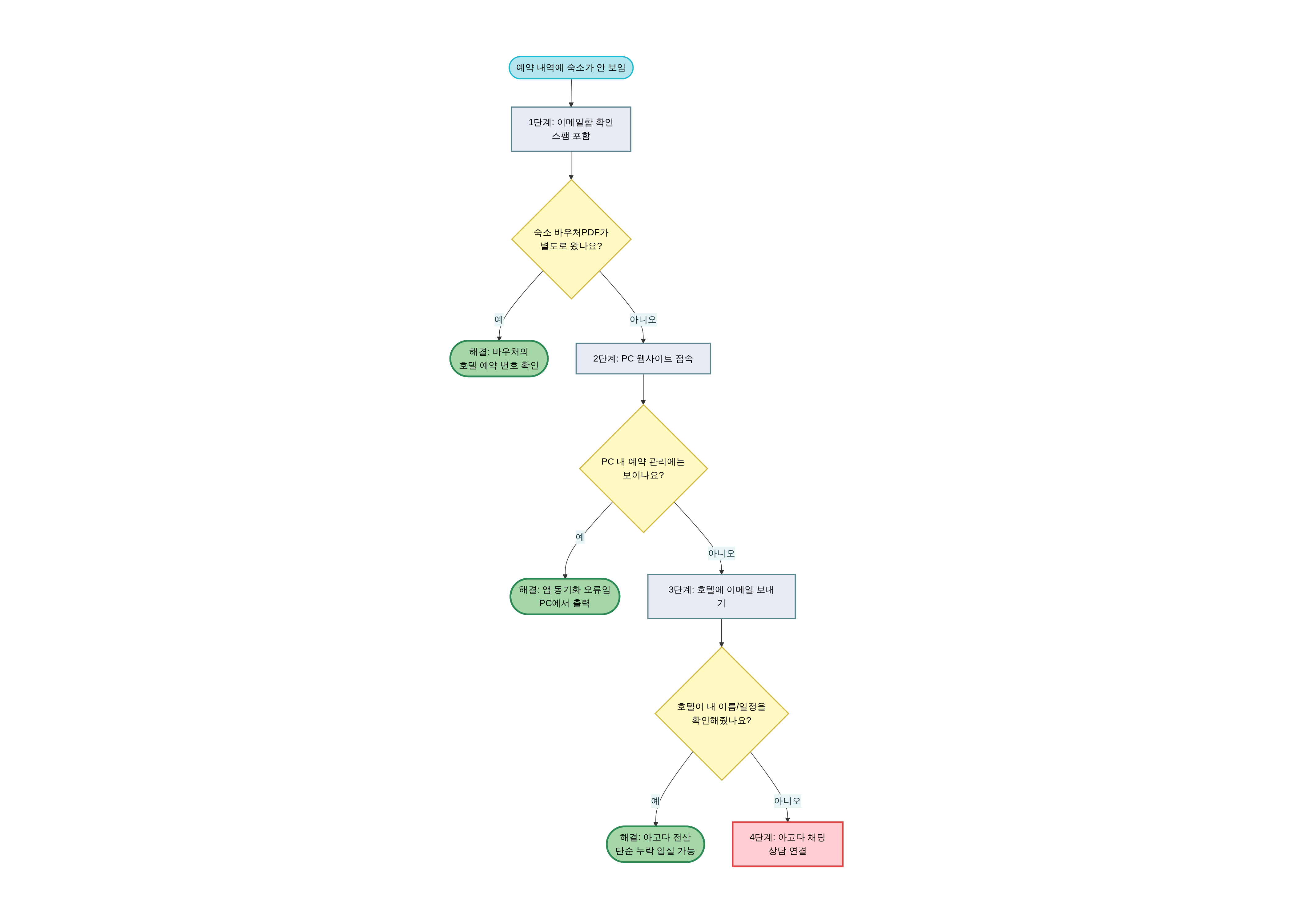
해결 프로세스 (따라해 보세요!)

가장 빠른 해결을 위해 아래 순서도대로 확인해 보시는 것을 추천합니다.

아고다 항공+숙소 예약 누락 시 해결 프로세스

1. 이메일함의 '스팸 메일함'까지 탈탈 털기 (가장 중요!)

아고다 패키지 예약은 항공권 바우처와 숙소 바우처가 따로 오는 경우가 많습니다.

  • 메일 제목에 Agoda Booking ID 혹은 Hotel Voucher라는 단어가 포함된 메일이 별도로 와 있는지 확인해 주세요.

  • 메일에 첨부된 PDF 파일(호텔 바우처)이 있다면, 앱에 안 보여도 예약은 정상적으로 된 것입니다. 이 바우처만 출력해 가시면 됩니다.​

2. 앱(App) 대신 PC 웹사이트로 접속하기

아고다 앱은 가끔 동기화 오류가 있어 **"PC 버전 웹사이트"**로 들어갔을 때만 보이는 경우가 있습니다.

  • PC에서 로그인 후 [내 예약 관리]에 들어가서 필터를 '전체' 혹은 **'확정된 예약'**으로 바꿔보세요. 여기서 보이면 단순 앱 오류입니다.​

3. 호텔에 직접 이메일 보내기 (가장 확실한 방법)

아고다 고객센터 연결이 어려운 건 여행자들 사이에서 유명하죠. 차라리 호텔에 직접 확인하는 게 빠릅니다.

  • 이메일 내용 예시:

  • 호텔에서 "예약 확인된다"라고 답장이 오면, 아고다 앱에 안 떠도 100% 안전합니다. 이 답장 메일을 캡처해 두세요.​

4. 아고다 채팅 상담 (최후의 수단)

위 방법으로도 확인이 안 된다면, 아고다 고객센터에 연락해야 합니다.

  • 팁: 챗봇에게 계속 "상담원 연결" 혹은 "Other booking issue"를 입력하여 실제 사람 상담원을 연결받으세요. 예약 시 결제된 카드 승인 문자를 준비해두시면 조회가 빠릅니다.​

질문자님의 예약이 무사히 확인되어 즐거운 여행 되시길 바랍니다.

상단 광고의 [X] 버튼을 누르면 내용이 보입니다